Equipo directivo
Nuestro equipo

José Díaz
Presidente
“Como presidente de DCS, empresa de ingeniería especializada en dirección de obra, supervisión y gerencia, me enorgullece nuestro equipo cercano y experto, capaz de asegurar proyectos sólidos, eficientes y de plena confianza”

Cristina Román
Director Área Ejecución Obras
“Mi misión es controlar que las constructoras que cumplan sus compromisos supervisando cada obra en coste, plazo y calidad para asegurar resultados sólidos y una ejecución verdaderamente controlada como exigen nuestros clientes.”

Gloria Córdoba
CEO
“En DCS, tras 30 años, contamos con un equipo fidelizado y clientes que confían en nosotros gracias a nuestra experiencia, rigor y el éxito demostrado en numerosos proyectos emblemáticos realizados.”

Beatriz Casasola
Director Área Control De Calidad
“Nuestro sistema de control se basa en una metodología propia de inspección apoyada en cuatro pilares, revisión de proyectos, ensayos de materiales, control de procesos de ejecución y pruebas de instalaciones para verificar la calidad en base a los standares del proyecto de ejecución.”

Luís García
Director Área Management
“El mercado está más exigente que nunca: plazos ajustados, costes al límite y mucha competencia. En DCS estamos muy encima de cada proyecto, implicados desde el primer día para entregar con seguridad, control y tranquilidad al cliente.”

Carlos Mezquita
Director Área De Arquitectura
“El mercado está más exigente que nunca: plazos ajustados, costes al límite y mucha competencia. En DCS estamos muy encima de cada proyecto, implicados desde el primer día para entregar con seguridad, control y tranquilidad al cliente.”

Raul Lapeña
Director Área Estructuras
“Mi departamento revisa y optimiza cimentaciones y estructuras, analizando patologías y tipologías constructivas para garantizar soluciones seguras, eficientes y acordes a la normativa vigente.”

Rodrigo Delgado
Director Área Instalaciones
“En DCS lidero el diseño, revisión y control de la ejecución de todas las instalaciones, garantizando eficiencia, cumplimiento normativo y coordinación precisa con obra para lograr proyectos seguros y óptimos.”
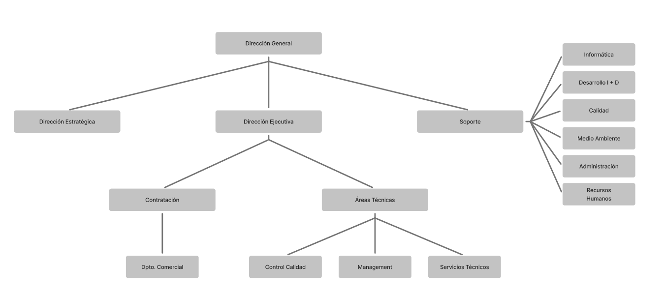
Organización
